各位师生:
为更好的服务广大师生,结合师生工作学习时间,自2015年10月26日起,将对卡务中心工作内容和工作时间做出适当的调整。请互相转告,谢谢!
具体调整如下:
1.新增学生零星学费、住宿费收缴窗口
2.工作时间调整为: 8:20—13:30 15:00—16:50
法定节假日及寒暑假服务时间根据学校值班安排另行通知。
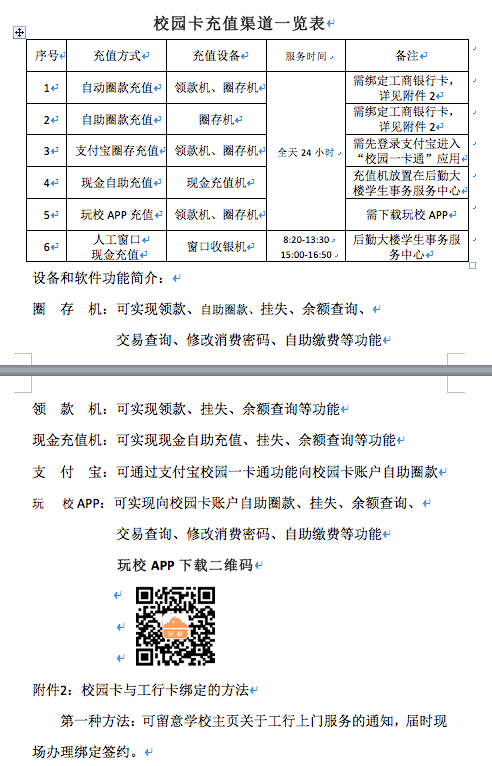
校园卡充值渠道一览表详见附件
校园卡管理办公室
2015年10月13日
上一篇:The first International Conference on Information Technologies in Education and Learning (ICITEL 2015) will be held from Dec. 19-20, 2015 at Hangzhou, P.R.China.
下一篇:关于工商银行上门服务通知