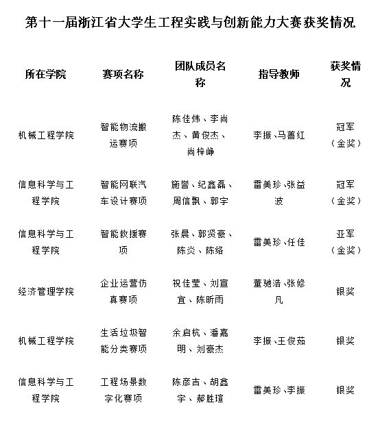
近日,第十一届浙江省大学生工程实践与创新能力大赛获奖名单公布,我校的该项竞赛由机械工程学院组织,理工学子们凭借深厚的专业知识、出色的现场应变能力和卓越的团队协作精神,一路过关斩将,最终荣获3金3银6铜的辉煌成绩。

我校学子在各个赛项中均有杰出表现:

此外,机械工程学院的李振老师荣获“优秀指导教师奖”。
据悉,第十一届浙江省大学生工程实践与创新能力大赛于11月15日-17日在温州大学(温州市)和浙江工业大学之江学院(绍兴市)隆重举行。此次竞赛吸引了来自全省66所高校的811支队伍,包括浙江大学、浙江工业大学、杭州电子科技大学等学校共同角逐荣誉。全国大学生工程实践与创新能力大赛每两年一届,浙江省大学生工程实践与创新能力大赛每年一届,竞赛面向适应全球可持续发展需求的工程师培养,服务于国家创新驱动与制造强国战略,强化工程创新能力,构建面向工程实际、服务社会需求、校企协同创新的实践育人平台,培养服务制造强国的卓越工程技术后备人才,打造具有中国特色世界一流工程实践与创新教育体系。